Leistungen
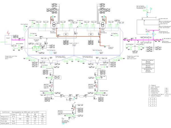
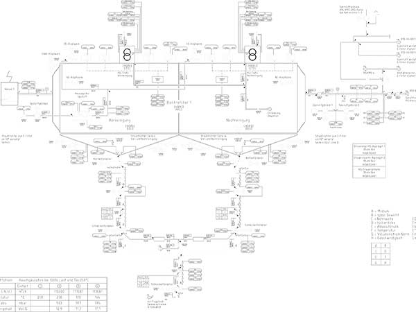
1. Neu-Aufnahme und Erstellen von Rohrleitungs-Systemschaltplänen (RI-Fließbildschemata) mit sämtlichen dazugehörigen Komponenten (Antriebe, Armaturen, Meßstellen, etc.) sowie Erstellen der Anlagen -Systemkennzeichnung in den erstellten Systemschaltplänen (incl.AKS- und KKS Übersichtskatalog).
2. Erstellen von Antriebs-, Messstellen- und Materiallisten und deren Weiterverarbeitung, sowie der Zuordnung von Bestellnummern und Lieferanten bei den Materiallisten.
3. Dienstleistungen allgemein an den betreffenden Anlagebereichen.
4. Systembeschilderungen an den Komponenten der Anlagen mit mehreren patentierten Schildersystemen.
5. Schlossermontagearbeiten der Metallverarbeitung bezogen auf Punkt 4.
6. Vorfertigung der Metallverarbeitung bezogen auf Punkt 4.
7. Aufnahme und Erstellen von Schmierplänen und Datenblättern der Anlagenkomponenten von Gesamtanlagen.
8. Unterweisungen von Betriebspersonal in der Handhabung von AKS und KKS - Systemen, sowie der Kraftwerkstechnik allgemein. Vorlesungen/Schulungen aus der Kraftwerkstechnik an Schulen/Universitäten.
9. Verfahrenstechnik - Dienstleistungen, Betrieb der Anlagen.
10. Systemschaltpläne nach Vorbearbeitung ab A-CAD 14 bis A-CAD 2023 projektieren und nach Überprüfung Projektierung fertigstellen.
11. Handbücher, Betriebsanleitungen auf Funktion überprüfen, Überarbeiten und nach Daten neu erstellen.
12. Funktionsüberprüfungen von Sicherheitskriterien an Anlagen/Maschinen
13. Erstellung von Flucht-Rettungswegplänen.
Bei der Erstellung von Neuanlagen ist es wichtig, bereits bei der Planung und Konstruktion die Dokumentationen kontinuierlich zu pflegen.
Wunschgemäß arbeiten wir bereits in dieser Phase mit Planern und Herstellern zusammen, und begleiten das komplette Projekt während der gesamten Aufbau- und Abnahmephase.
Nach Fertigstellung der gesamten Anlage, erhält der Betreiber alle nötigen Dokumentationsunterlagen. Auf Wunsch erstellen wir in den Anlagen alle notwendigen vor-Ort-Kennzeichnungen (Rohrleitungs- und Elementkennzeichnungen).
Wir erstellen Dokumentationen sowie Systemkennzeichnungen für bereits bestehende Anlagen.
Dabei ist es unerheblich ob keine, unvollständige oder fehlerhafte Dokumentationen bestehen.
Wir arbeiten innerhalb der Anlage, erfassen das gesamte System und erstellen Schritt für Schritt alle nötigen Pläne um diese zu einer gesamten Dokumentation zusammenzufassen.
Weiterhin beraten wir Sie hinsichtlich verschiedener Systemkennzeichnungen sowie über die Notwendigkeit von Flucht und Rettungswegplänen.
Besonders in größeren Anlagen werden Systemkomponenten durch Reparatur, Erweiterungen, oder verbesserten Bauteilen kontinuierlich verändert.
Wir haben uns auch auf diesen Sachverhalt spezialisiert und überprüfen Ihre Gesamtanlage in regelmäßigen Abständen auf Veränderungen. Hierbei arbeiten wir eng mit den Mitarbeitern vor Ort sowie auf Wunsch mit den ausführenden Montagebetrieben.
Wir übernehmen Veränderungen zeichnerisch in die bestehende Dokumentation und ersetzen diese wenn erforderlich durch ein neues, aktualisiertes Werk.
Alle Systemkennzeichnungen, sowie Flucht und Rettungspläne werden in bestimmten Intervallen auf Wunsch durch uns auf Richtigkeit überprüft.




